遺產稅新制上路!死亡前二年贈與配偶財產不再吃虧 保障生存配偶權益
【M傳媒財經中心/專題報導】
繼承制度再度迎來重大變革。過去不少家庭面臨遺產稅爭議,尤其是「死亡前兩年贈與配偶財產」是否納入遺產計算,往往造成爭議。財政部北區國稅局最新公告指出,財政部已依憲法法庭判決發布新處理原則,未來死亡前二年贈與配偶的財產,將以全新方式計入遺產,並調整剩餘財產差額分配請求權,實質保障生存配偶的財產權益。
事情起源於去(2024)年10月28日,憲法法庭針對相關案件作出判決,認為現行遺贈稅法部分規定違憲,要求財政部須在期限內完成修法。為避免期間出現稅務真空,財政部火速公布指導原則,讓國稅局與繼承人都有明確依據。
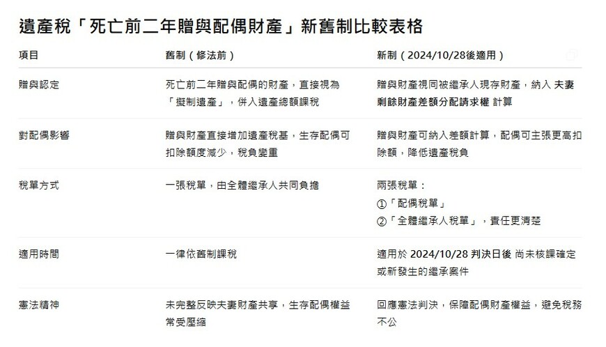
新制有三大重點。首先,適用時間點從2024年10月28日起算,只要是當日後發生繼承、或尚未核課確定的案件,都適用新規。其次,繳稅方式將更透明,國稅局會開立兩張繳款書,一張針對配偶,一張針對全體繼承人,分別計算稅負比例,讓責任歸屬更為清楚。最後,也是最關鍵的部分,死亡前二年贈與配偶的財產,將被視為被繼承人現存財產,納入夫妻剩餘財產差額計算,讓配偶能獲得應有的扣除保障。
舉例來說,一名丈夫於2025年過世,生前兩個月曾贈與妻子1,000萬元,死亡時名下還有2,900萬元財產。根據新制,這1,000萬元不再被單純視為「額外遺產」而增加課稅,而是計入夫妻剩餘財產差額計算,使妻子能主張更高的扣除額度,避免稅負被放大。若依舊制,這筆財產會直接擴大遺產稅基,對配偶相當不利。
北區國稅局強調,這項修正不僅回應了憲法法庭的違憲判決,更是落實「夫妻共同財產共享」的精神。過去許多案例中,生存配偶明明在婚姻中有共同付出,卻因法律設計反而被課上更多稅,如今透過制度修正,總算回歸公平。

【M觀點】
這次遺產稅新制,實質上是對配偶權益的一次重要修補,讓「死亡前二年贈與」不再成為稅務陷阱。從家庭財務角度來看,保障配偶的扣除額,意味著繼承分配更趨合理,不至於因生前規劃而吃虧。未來修法完成後,制度將更穩固,但對民眾而言,更重要的是及早做好財務與繼承規劃,避免因資訊落差或申報疏忽而承擔額外稅務風險。

